SGM Herbert A. Friedman (Ret.)
Note: Images from this article were used with permission in a classified Training Circular published by the U.S. Armys Special Operations Center of Excellence at Ft. Bragg, NC, under the title "The Underground," primarily focused to stimulate internal training and education.

We Will Return
The poster above is reminiscent of General Douglas MacArthurs WWII promise to the people of the Philippine Islands that he would return and drive out the occupying Japanese forces. The same image was used on a an oversized patriotic postcard designed by Abdulmohsen Sheshtar and commissioned by Adel Al-Yousifi, who had 10,000 printed and distributed to the Free Kuwait Committee and sent to the Kuwaiti Embassy in the US and most embassies in the Middle East
In times of war one of the weapons used is Psychological Warfare (PSYWAR) or psychological operations (PSYOP), depending on how the propaganda is used and who it is aimed at. In general, psychological warfare can be defined as:
PSYWAR is the planned use of propaganda and other psychological actions having the primary purpose of influencing the opinions, emotions, attitudes, and behavior of hostile foreign groups in such a way as to support the achievement of national objectives.
Of course, there are many definitions, but the one thing in common is that an enemy is needed as the target. The definition of PSYOP is a bit more complicated because now there are friendly, enemy and neutral nations that are involved:
PSYOP is the planned operations to convey selected information and indicators to foreign audiences to influence their emotions, motives, objective reasoning, and ultimately the behavior of foreign governments, organizations, groups, and individuals. The purpose of psychological operations is to induce or reinforce foreign attitudes and behavior favorable to the originator's objectives.
The major difference is that PSYOP can be used to reinforce friendly feelings and influence those that dont care one way or another. There is a word for the same technique in civilian life; it is Public Relations. It can be defined in many ways, but one popular definition is:
The art and social science of analyzing trends, predicting their consequences, counseling organizational leaders, and implementing planned programs of action, which will serve both the organization and the public interest.
When I lectured on PSYOP to students at various universities on the connection between military PSYOP and civilian Public Relations I would tell them something like:
You sell the public feminine deodorant sprays, penile implants and condoms. I sell them safety and a long life. We are in the exact same business. We are salesmen!
Of course I was being facetious, but I wanted to catch their attention quickly. The concept was that whether war or peace, the proper information campaign can change the publics image and view of a given situation. I generally write about psychological warfare campaigns, in this article I will discuss one of the great public relations campaigns of all time, the Free Kuwait Campaign.
When the Iraqis invaded Kuwait, the Royal family was able to escape to Saudi Arabia where a government in Exile was quickly set in motion, supported by the Saudis and the West. The Kuwaiti government immediately set about organizing a public relations campaign to put pressure on the Iraqis to leave their newly annexed 19th province.
The Kuwaitis at home were resisting the Iraqis as best they could and there was a viable underground. However, it was clear that international pressure and international force would be needed to dislodge the stubborn Iraqis.
The Heroic Acts of the Kuwaiti People
Dr. Othman Al-Kheder describes the origin of the Free Kuwait Campaign in his 2011 book, The Heroic Acts of the Kuwaiti People in London during the Iraqi Invasion - 1990-1991 - FREE KUWAIT. He points out that August was the time of the year when Kuwaiti tourists vacationed. In addition, there were many Kuwaiti students in Britain and the United Kingdom. At 7:00 a.m. on Thursday 2 August 1990, he was called to join an emergency meeting in the Kuwaiti Embassy in London. Saddam Hussein had invaded Kuwait. During the meeting, a call was received from Kuwait requesting demonstrations condemning the Iraqi forces invasion of Kuwait. Al-Kheder thought this would be a short meeting, but it turned out that he was unable to return home for the next two weeks.
That same day, a group of the Student Union members and a number of student activists called for a meeting to discuss what actions to take. A statement was drafted against the Iraqi invasion. Some of the comments were:
The people stand behind the leadership represented by the Amir of Kuwait and the Crown Prince.
We request that the Iraqi government to withdraw its forces from all Kuwaiti territories
We request that Arab and Islamic nations help Kuwait.
We request that all people in the nation express their rejection of the occupation
Kuwaitis in Britain stand with their people at home and would sacrifice our lives for the pride and dignity of Kuwait.
Members of the Administrative Body immediately organized a massive march from the Kuwait Embassy to the Embassy of Iraq. The Kuwaitis in Britain founded working committees to help guide the actions of the public. The first meeting was held on 3 August 1990. At 8:00 p.m. that night, the leaders of the National Union of Kuwaiti Students in London met with prominent figures among the Kuwaiti community, tourists and officials. The meeting took place at the building of the National Union of Kuwaiti Students, Britain and Ireland Branch, at 41 Porchester Terrace to establish the Kuwaiti High Committee
The Committee included a mix of students, some public figures and tourists. Abdul Rahman Al-Obaidly was elected President. The main objective of the Committee was clearly identified:
To contribute to the liberation of the entire homeland as legitimately recognized and to reinstate the status to the same position prior to 2 August; To deploy Arab, Islamic, and world public opinion to support our cause; To participate in providing care for the Kuwaitis in Britain; To consolidate the efforts of the Kuwaiti people in Britain and Ireland by motivating them to participate and work for the best interest of the Kuwaiti cause and Activities and Campaigns.
The Committee concentrated on four main campaigns:
The Free Kuwait Campaign
The Committee employed a number of British citizens as consultants and executives in addition to Kuwaitis. Nearly seven thousand British citizens helped serve the cause in the campaign of Friends of Kuwait. Britain was a major center that could influence world public opinion. The Committee formed an information center dedicated to this campaign. The main activities of this campaign were conducting marches and sit-ins, organizing exhibitions, and carnivals, holding welcome meetings with the British hostages who were detained in Kuwait and producing posters and granting gifts. The Committee received thousands of messages from different regions of Britain, from official, media and parliamentary figures wishing to work, contribute and participate in efforts of the Free Kuwait Campaign.
Mary Ann Tétreault mentions the Free Kuwait Campaign in Stories of Democracy: Politics and Society in Contemporary Kuwait, Columbia University Press, NY, 2000. She first attacks the public relations firm of Hill and Knowlton for their claim that Iraqi soldiers threw premature Kuwaiti babies on the floor saying that it harmed the Kuwaiti movement and cast doubt on genuine Iraqi war crimes. She then says:
In contrast, the all-volunteer Free Kuwait Campaign, whose primary task was working with news media across Europe, remained untainted by accusations about manipulation throughout the occupation.
She talks more about this interaction with the media and quotes Free Kuwait Campaign member Muna Al-Musa:
The Free Kuwait Campaign was the focus of action of the European press. We established very good relations with French TV and radio, Scandinavian TV and radio people manned the office until midnight The Free Kuwait Campaign had dedicated volunteers who were willing to go all over the country. It was a grassroots effort Most of us came to it totally apolitical. We were doing it merely to achieve the goal of Kuwaiti liberation.
The author also notes that when the Kuwaiti government tried to impose a hierarchy on these volunteer groups their efficiently went down. As a monarchy, Kuwait was not used to working with democratic institutions. It was their natural desire to place officials answerable to the government in positions of authority. These officials, brought in later without experience in the field, seldom helped the organizations they now led.
The Kuwaiti People and friends Demonstrate
The Kuwaiti People Campaign
In this Campaign, the Committee sought to attract all the Kuwaiti people in Britain and Europe in an attempt to direct them to serve in the effort to liberate Kuwait. The main activities of this campaign were providing subsistence services, weekly gatherings in Hyde Park, festivals, speeches, and exhibitions, in addition to the publication of bulletins Kuwait the Challenger, and Liberation, and various social activities, demonstrations, marches, and audio and video tapes, as well as the Center of studies and research.
The Student Campaign
The universities and student forums were the natural environment for the work of this campaign. The focus was to stimulate the Kuwaiti students, and then the British students to move to support the Kuwaiti cause. The Committee was also keen to organize and attend student conferences and meetings, and to strengthen the relations with the student unions in Britain and elsewhere. It also highlighted the activities of this campaign through roving exhibitions between the British universities, the distribution of leaflets and publications and exchanging correspondence with the Arab and foreign student unions.
Number 53 at the far right in the picture above is Mashal Buhamad, just 16 years old, as he prepares to march on the streets of London to protest the Iraqi invasion of Kuwait. The photo by Adel Alyousifi.
Student Mashal Buhamad told me that just before the Iraqi invasion he was 16 years old and with three Kuwaiti students in the USSR to represent Kuwait in an International computer programming contest. He returned home on 1 August, one day before the Iraqi invasion. On the first week of the invasion he was in a shopping mall when an Iraqi solder placed his AK-47 muzzle on his chest demanding to know what are you? Mashal explained that he was a Kuwaiti and the Iraqi walked away. Perhaps they were looking for Saudi Arabians? Soon afterwards he and his family escaped to Great Britain. That was a trek. The family was in Kuwait but they bribed an Iraqi border guard with gold and then made their way to Iran. From there it was the United Arab Emirates, and finally to London. In London his computer skills made him valuable and he spent his time at the Free Kuwait campaign who he considered his family away from home.
In 2019 Mashal was looking at some pictures taken during the invasion and found this picture of his grandmother Khaltham Khribot holding a poster showing Sheikh Jaber al-Ahmad al-Sabah, the Emir of Kuwait and Commander of the Kuwait Military. Mashal was quite surprised, never having seen the picture before.
The Arab and Islamic Campaign (Kuwait of Friendship and Peace Campaign)
This campaign aimed at winning the Arab and Islamic public opinion to side with the Kuwaiti cause. This was achieved by organizing and participating in many Arabic and Islamic meetings and forums and visiting Arab intellectual centers and trade unions in Western countries. Despite the difficulties that this campaign faced, it managed to improve the ill-depictions of the Kuwaiti cause, and clarify them to Arabic and Islamic public opinion. The Committee participated with a number of Kuwaiti delegations that were bound for Arab countries to explain Kuwaits point of view and to refute the allegations raised by the Iraqi media. Leading thinkers of the Arab and Muslim world had been approached to support the Kuwaitis and their cause, and to adopt fair and clear positions towards Kuwait. Visits were made to the intellectual centers, organizations and various unions in Britain, Europe, America and Arab and Islamic world to request the intellectuals and journalists to write in the Committees special publications and releases.
Free Kuwait Cap and Coffee Cup
Public relations firms were hired and they produced an enormous number of items in support of the Kuwaiti people. In this article we will depict various items such as umbrellas, sweatshirts, pencils, booklets, posters and coffee cups, all with text that called for a Free Kuwait and demanded the exit of the Iraqi troops. I need to make a point here. I write about military psychological operations and in general all I depict are objects made by military units. The vast majority of the items I will depict in this article are civilian made, but the concept is exactly the same. It is the attempt to win the hearts and minds of the people by exposing them to the story of the Iraqi occupation of Kuwait and motivating them to take action and demand that their government work to liberate Kuwait. The objects may be civilian-made and bought with Kuwait money, but they are exactly the same as objects made by the U.S. Army 4th PSYOP Group and serve the exact same purpose. The majority of the photographs in this article were taken by Adel Easa Al-Yousifi during his forced exile in London during the Iraqi occupation.
Free Kuwait Sweatshirt
The sweatshirt above is a perfect example of the similarity between civilian and military propaganda. Thirteen years after Desert Storm the United States invaded Iraq in Operation Iraqi Freedom. One of the items that the U.S. produced for propaganda purposes was a T-shirt that said All for Iraq.
We should take a moment to discuss the "Free Kuwait" logo that appears on many of the items we depict in this article. Mike Lorrigan told me:
I designed the FREE KUWAIT logo using the four colors of the Kuwaiti flag (Black, Red Green and White). It had FREE at the top and KUWAIT at the bottom. The design was actually created by asking a design company to give us some ideas using the two words. The company was Bostock and Pollitt in London, and I still have the original assignation of the copyright letter from them to The Free Kuwait Campaign which never legally ever existed! The origin of the name Free Kuwait Campaign - is a story in itself. It was an umbrella name for the groups in London who were vying for power and so it seemed easier to get them to agree to a name and three objectives anyone could identify with. When I presented the sample designs to the small group who comprised the Campaign at the time, Ali Al Mulaifi (an interior designer by profession) suggested making the word FREE bigger than the word KUWAIT. We asked the designers to redo a sample with this idea, and we all liked it. That is the symbol that went around the world. Two simple words FREE and KUWAIT. The logo was actually used by Kuwait TV to introduce the news for years afterwards. I was surprised to see it once on a visit to Kuwait introducing the news.
Free Kuwait Umbrella
This umbrella is an excellent use of a needed product that when carried and opened displays an oversized political message to viewers. I have never seen a propaganda umbrella produced by the United States military, but it is a perfect media for a propaganda message.
Various Patriotic Labels and Stickers
In his Campaign to Restore a Free Kuwait presentation to the Kuwaitis, Dr. Luca M. Venturi of Hill and Knowlton International planned to utilize the resistance for positive propaganda throughout Europe:
Kuwaitis are maintaining a heroic struggle to resist Iraqi oppression. The Sumood armed resistance must be covered as much as security allows. The passive resistance by Kuwaiti citizens must also be put in full light, such as the fact that Iraq hasn't been able to recruit a puppet government The Kuwaiti resistance is strong and active, committed to freeing its country from those who illegally occupy it by force
He later told me:
I centered on Kuwaiti Resistance stories, alluding to the WWII anti-German partisan Résistance in France and Italy, which is surrounded by a heroic mystique. Nobody dares to criticize the glorious deeds of the resisting Partisans. I issued Press releases for the Kuwait Government-in-exile at Taif and organized Press conferences for the then Prime Minister and Interior Minister, including a huge one in Rome. The Kuwaiti Prime Minster opened his speech there with the wail: Women and babies! The Iraqis killed even the women and babies. There was no outcry in Europe. Europeans were used to women and children being murdered by bloody dictators.
Various Free Kuwait Campaign Buttons
Child with Various Campaign Buttons
So, how did Hill and Knowlton help to legitimize the Kuwaiti Government-in-Exile and make it into a legitimate and viable force in Europe? How do you take a beaten monarchy and sell it as a desirable democracy that free people should stand behind and support? Some of the details from the campaign starting in late 1990 are known thanks to Dr. Venturi who ran the operation. We list just a few of the practical suggestion relative to media relations:
1. Formally create a Kuwait Information Bureau.
2. Mail or fax daily communications to international journalists covering the Middle East.
3. Develop a mailing list of opinion leaders in politics.
4. Translate and distribute the US Citizens for a Free Kuwait background press kit.
5. When possible, arrange media exposure for Kuwait Government officials or leaders.
6. Make available videotape and other background materials on Kuwaiti resistance, the destruction of the country and atrocities against Kuwait citizens. Whenever possible make interview subjects available.
7. Develop and distribute material focusing on Iraqi human rights violations.
8. Depict the Saddam regime and its history of terror and murder.
9. Reassure the market about Kuwaits wealth and financial commitments.
10. Conduct multi-media press conferences when major new developments occur.
11. Identify and conduct media training for designated Kuwaiti spokespeople in Europe.
The New York Times mentioned the H&K campaign their edition of 3 September 1990.
Hill & Knowlton is sending video press releases to television stations around the United States. The video releases can be broadcast either as provided or edited by news directors. Such video releases are used by a number of American companies, and producers say they can cost roughly $30,000 to $50,000 apiece. But so far, the Kuwaiti videos have attracted limited attention. ABC News has a policy against using such sponsored footage, and neither NBC nor CBS has picked up any of the six Kuwaiti videos even though they have no formal policies barring their use. CNN used the first video release issued by Hill & Knowlton, an interview with Kuwait's Ambassador to the United States. Other releases have included pictures of a Kuwaiti resistance leader, interviews with people who had fled Kuwait and footage of the Iraqi invasion smuggled out of Kuwait.
We should mention that not all the public Relations campaigns were designed and operated by Hill and Knowlton. It is clear that they were very involved with government leaders, politicians, the press and the military. One executive told me:
I was in daily contact with the Prime Minister and the Minister of Interior in Taif, Saudi Arabia, via fax and phone, and personally in various European cities, such as in Rome, a hub for Middle Eastern discussions and deals. I spent a lot of time at the United Nations in Geneva, most of the time in the underground briefing room at the Kuwaiti Embassy.
Hill and Knowlton apparently was involved in the major operations; the Congressional meeting that made headlines when it was stated that the Iraqis had thrown Kuwaiti babies on the floor when they stole their hospital incubators and the very powerful campaign comparing of Saddam Hussein to Adolf Hitler. Much of what H&K did was clandestine and still secret today and most of their operations were under the umbrella organization Citizens for a Free Kuwait. One of the H&K executives who worked in the field told me:
The operation I ran was too sophisticated, dangerous, confidential and serious to have involved any volunteer students or any volunteers at all for that matter. We were (and are) professionals with an immaculate track record and a wealth of experience in crisis and government relations and a fair military background. We had to deal with an invasion, an occupied country and, last and least, a Palestinian spy.
Another executive who was deeply involved in London told me:
I am not able to discuss details of what was done and by whom even with former colleagues. In London we were mostly involved with media and media strategy. Several other organizations were involved and directed from the USA on support activities.
I answered:
Thank you for your answer. I am chuckling because after 27 years in the military I am used to dealing with classified material, but I have never considered public relations a clandestine operation that required so much secrecy.
Since this entire public relations campaign is still classified and few facts are available, I can only give an opinion about what I think was going on. I believe that besides H&K there were other groups that sprang up from patriotism; citizens and students that came forward to demonstrate for Free Kuwait. American and British intelligence organizations or the Kuwait government might have secretly sponsored some of these groups or they might have been completely independent. We will never know. Continued research into the London campaign indicates that there was more than one organization working toward a free Kuwait.
PR Watch did an expose of the public relations campaign entitled How PR Sold the War in the Persian Gulf. I have edited some of the political statements out and leave the facts. They said:
Hill & Knowlton, then the world's largest PR firm, served as mastermind for the Kuwaiti campaign. Its activities alone would have constituted the largest foreign-funded campaign ever aimed at manipulating American public opinion. Nine days after Saddam's army marched into Kuwait, the Emir's government agreed to fund a contract under which Hill & Knowlton would represent "Citizens for a Free Kuwait." Over the next six months, the Kuwaiti government channeled $11.9 million dollars to Citizens for a Free Kuwait.
Hill & Knowlton has assumed a role in world affairs unprecedented for a PR firm. H&K has employed a stunning variety of opinion-forming devices and techniques to help keep US opinion on the side of the Kuwaitis. The techniques range from full-scale press conferences showing torture and other abuses by the Iraqis to the distribution of tens of thousands of Free Kuwait T-shirts and bumper stickers at college campuses across the US.
The Spiritual Center of the Free Kuwait Movement - Porchester Terrace
One former member of what we might call the Kuwaiti volunteer resistance said:
During the first week of the occupation we were all gathering in front of the Kuwaiti Embassy in London. By the 4 or 5th day the Kuwaiti Students Union called for an all Kuwaiti meeting in the Students Union (Porchester Terrace) building. In that meeting the Free Kuwait Campaign was born, first as the Media Committee and later on it became the Free Kuwait Committee so that we could interact with the British public and be a true grass-root movement. That we did achieve. Other committees were formed in that meeting, but we became the most powerful and vocal. The Free Kuwait Committee had no single leader. We held a meeting every morning and planned our strategies accordingly
We had nothing to do with Hill and Knowlton; we got no money from the Kuwaiti government. The Kuwait Investment Office did furnish our offices and provided us with computers and photocopy machines. Most of our financing came from donations, some very good donations.
The highly furnished offices, highly paid consultants and staff... and so on, were with the Association For Free Kuwait at Curzon St, paid by the Kuwaiti Government.
There seems some debate about when the movement came into being. Some contacts say 2 August, others 3 August. It is of no importance, except to note that it sprang up almost immediately after the invasion.
Michael Lorrigan Speaks at Trafalgar Square "Free Kuwait" Rally,
Michael Lorrigan, currently the Managing Director of Spearhead Training in the United Arabic Emirates says in his biography:
Michael believes that his greatest achievement to date was setting up the Free Kuwait Campaign in London, just a few days after the Iraqi invasion. With a number of volunteers, some of whom were his ex-Kuwaiti students, he coordinated the campaigns activities full time until the liberation of Kuwait in February 1991. The campaign made a significant contribution to maintaining public support across the world for Kuwaits cause.
When we asked about Lorrigan some of the Kuwaitis remembered him. One said:
Michael Lorrigan was a teacher in Kuwait who came to join the demonstrations in front of the Embassy and became one of the main active members of the Free Kuwait Campaign. The Free Kuwait Committee was made up of Kuwaiti and British volunteers. Later on we helped support some of the non-Kuwaiti staff financially.
Michael told me:
We were the grass roots campaign that was launched in London on Monday, 5 August 1990. As an ex-resident of Kuwait I travelled from Bristol to London on the evening of Friday to make a 48 hour protest outside the Iraqi Embassy in London. During that weekend I met a number of Kuwaitis, including one or two ex-students (I had been a vice principal in Kuwait at a school). There was a march from the Kuwaiti embassy around the corner to the Iraqi embassy on the Saturday and a small rally in Hyde Park on the Sunday. A visit to the embassy to discuss the lack of a structured campaign produced a visit to the National Union of Kuwaiti students building in Porchester Terrace London. When I got there it was clear that the Kuwaitis were disorganized had no structure and were not clear what to do. I met a group and told them they had to get a media campaign going. I had politics as my subject, had recently had a great deal of PR experience, knew Kuwait, and knew the nuances of the political parties in the UK. I told them they had a week to get organized and get British public opinion on their side. I offered my services free for a week. I turned up the next day to the Students building, asked for a phone and a clipboard and started calling the media and telling them that the Free Kuwait Campaign had been established and to call me if they wanted to interview Kuwaitis. That was the beginning of the campaign.
I designed the Free Kuwait logo and from those early days we spread the word. This was very different from the work that was done by Hill & Knowlton who were appointed some weeks later to lobby in the US. They eventually set up an organization called The Citizens for a Free Kuwait whose work, personally, was not what I would have done. We organized an event about the 2nd of each month. This was a silent Stop the Atrocities March through London, with thousands, all dressed in black and carrying a picture of Ahmed, a Kuwaiti who had been tortured and killed. It had a dramatic impact because it was silent until we got to Trafalgar Square and the speeches started. We got a lot of media coverage.
There seems to be some debate about Lorrigans being in charge of his group. There may be some Kuwaiti nationalism at work here. Some Kuwaitis have named Ali Al-Mulaifi as being involved from the start and Mousa Marafi as the leader of the Information Committee and implied that Lorrigan had Public Relations expertise and was paid for his contribution but was not present every day. Others state that Lorrigan was a very important part of the campaign but not the overall leader. Marafi brought his two sons, Bader and Yousif, to work for the campaign as well. There was also a Free Kuwait Campaign radio station run by Bader Al-Refai. We know nothing about this station.
I asked Mike about the leadership question and he said in regard to Mousa Marafi:
I believe that he arrived at Porchester Terrace about October, but I could be wrong. His two sons worked hard when they arrived and I have nothing but praise for their efforts after they came. They helped in the administration side, even stapling banners together and delivering mail to the post office for posting at night. They were both young about 16 or 17 if I recall.
It seems clear that the confusion is caused by the fact that nobody was ever elected or appointed to run the campaign in those early days. Mike Lorrigan came on the scene, saw what needed to be done and did it. He told me:
I was the person who gave the whole campaign its strategic direction from day one. Because I knew Britain, knew its political structure and knew the media. On the day of the invasion I gave an interview on BBC Radio Bristol about the matter as I knew some of the journalists there. I then decided to do a 48 hour protest outside the Iraqi embassy in London, intending to return on Monday to Bristol. I was the first British person to stand with the Kuwaitis. The group was allowed to march to the Iraqi Embassy later in the day and a microphone was given to me to say a few words outside the Iraqi Embassy.
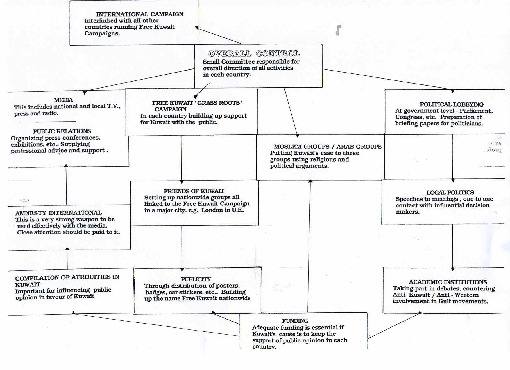
The Strategic Direction Chart
I went back to the Kuwaiti embassy the next morning and spoke to someone there who was not even Kuwaiti. It really was unbelievable that they were not gearing up. I personally reckoned they had one to two weeks to get public opinion behind them. There was a rally in Hyde Park in the afternoon. I went to it and it was a bit of a shambles. There did not appear to be any media of note there, so the Kuwaitis were really talking to themselves, and not the wider British public. Again, I was asked to speak and made a short impromptu speech. At the end of the event in Hyde Park I was told that people were trying to organize something at the National Union of Kuwaiti Students building in Porchester Terrace.
Someone told me that there was an Information Committee in one of the rooms upstairs. I went up and basically stated that we needed to get public opinion behind Kuwait and keep it there for what could be a long campaign, and we needed to start immediately. I said I would be happy to volunteer my services for a week and help get the media sorted. We agreed I would turn up the next day and start. I then started to call the media to ask if they wanted Kuwaitis to interview. This was the Monday after the invasion (Monday 6th August). I said I was from the British Friends of Kuwait (I made up the title that morning! It never existed as an official body.).
As requests for interviews came in I had to train up the Kuwaitis. The first was Ali Mulaifi. I gave him a crash course in speaking to the media; British history and expressions like The British people are fully aware from their history of what happens when you appease aggressive dictators. Ali was the first person I trained for the media, but others eventually emerged, including some great ladies. Most of the time we operated under pseudonyms because of possible threats to families in Kuwait. Indeed, many Kuwaitis would not go on the media because of this, but people like Ali had the guts to do it.
I believe that Mike stepped in and gave guidance and leadership to the campaign when there was none. Later, I assume the Kuwaiti Government wanted one of their people in charge and sent Mousa Marafi as their official representative. In reality, after a sudden Iraqi invasion and mass confusion and tourists cut off from home and college students having no idea of what the future would bring, there was probably nobody truly in charge, just some individuals that stepped forward and made the hard decisions.
We cannot always say with any certainty what organization was specifically behind any demonstration, poster or patriotic object depicted in this article. We can say that in all cases the idea was to manipulate public opinion into supporting the use of force to drive the occupying Iraqis from Kuwait. The various groups worked together knowingly or unknowingly and were eventually victorious.
It seems clear that for the most part, no other group besides the Free Kuwait Campaign organized marches, rallies, meetings, lectures, ceremonies, and other such events. It also seems clear that because they were amateurs, volunteers and non-paid activists, the members of the Free Kuwait Campaign were never treated with the respect they were due. Some members of the campaign tirelessly worked 7 days a week and allegedly the Kuwaiti government has never officially thanked any of them. By contrast, those Kuwaitis who helped U.S. troops during the Gulf War by translating a document or a conversation got letters of appreciation from the U.S. government. The recipients treasured those unexpected so much that they were framed and hung on the wall in their workplaces. It has been over two decades, but perhaps the Government of Kuwait in the near future will see fit to thank those volunteers who worked so unselfishly for them.
A Devastating Blow to Islam
Another group that we know almost nothing about was the Association for Free Kuwait (AFK). It appears that this group was not involved with marches and rallies. They focused on dealing with the news media, meeting with British Members of Parliament, producing propaganda literature, and possibly taking public opinion polls. The AFK seems to have published at least one propaganda book, A Devastating Blow to Islam, in English describing the tragedy and destruction of the Iraqi invasion. The book was published in November 1990 and distributed in more than 300 mosques in London.
When the Kuwaiti Crown Prince visited Rome it was suggested that he mention that the visit occurred on the same day as the EEC foreign ministers to express the gratitude of Kuwait for European solidarity. There should be no lengthy lamentation on the invasion, premature babies and other old facts already largely reported by the media. The main objective was to be vocal and present the Kuwait Government in exile and remind Europe that it was still a viable and legitimate entity (the European media did not consider the Emirate of Kuwait as a full democracy). Over 100 journalists, between newswires, newspapers, television networks and foreign correspondents, attended the Prime Ministers and Minister of the Interior press conference.
Free Kuwait giant cap, pencil and audio tape
The government of Kuwait may have funded as many as 20 public relations, law and lobby firms in its campaign to mobilize US opinion against Saddam Hussein. Hill & Knowlton served as mastermind for the Kuwaiti campaign. Nine days after Saddam's army marched into Kuwait, the Emir's government gave Hill & Knowlton a contract to represent the Citizens for a Free Kuwait. Over the next six months, the Kuwaiti government channeled almost 12 million dollars to the Citizens for a Free Kuwait organization. The Wirthlin Group, the research arm of Hill & Knowlton received a little over one million dollars in fees for research assignments to discover what would motivate the Free World to help the Kuwaitis. Some of the more important firms were the Rendon Group, and Neill & Company. Over 7 million dollars were paid to the pro-Kuwait organizations: Coalition for Americans at Risk and the Freedom Task Force.
Hill & Knowlton arranged hundreds of meetings, briefings, calls and mailings directed toward the editors of daily newspapers and other media outlets. Jack O'Dwyer, who has an Internet blog entitled ODwyers and runs a company that covers and ranks public relations companies in New York said at the time:
Hill & Knowlton . . . has assumed a role in world affairs unprecedented for a PR firm. H&K has employed a stunning variety of opinion-forming devices and techniques to help keep US opinion on the side of the Kuwaitis. . . . The techniques range from full-scale press conferences showing torture and other abuses by the Iraqis to the distribution of tens of thousands of 'Free Kuwait' T-shirts and bumper stickers at college campuses across the US.
"Free Kuwait" Bumper Stickers
119 Hill & Knowlton executives in 12 offices across the US were overseeing the Kuwait account. The firm's activities included arranging media interviews for visiting Kuwaitis, setting up observances such as National Free Kuwait Day, National Prayer Day (for Kuwait), and National Student Information Day, organizing public rallies, releasing hostage letters to the media, distributing news releases and information kits, contacting politicians at all levels, and producing a nightly radio show in Arabic from Saudi Arabia.
The Rape of Kuwait
Citizens for a Free Kuwait also published a book about Iraqi atrocities titled The Rape of Kuwait, copies of which were stuffed into media kits and then featured on TV talk shows and the Wall Street Journal. The Kuwaiti embassy also bought 200,000 copies of the book for distribution to American troops.
Nightmare War
What I found oddly humorous is that the Iraqis were much worse than the Americans were ever told. I spoke to retired Dutch Sergeant Major Cornelis Brouwer, who was assigned to the Crisis Response Group at Supreme Headquarters Allied Powers Europe (SHAPE). The Crisis Response Group was established to serve as support for the Coalition during the Gulf War. One of the Desks was that of Psychological Warfare. Although the desk was never operational, one American PSYOP officer was present most of the time. Brouwer talked a lot with him about the effect of PSYOP and learned a lot about it and was able to give him some ideas to discourage the enemy.
Brouwer wrote a book (in Dutch) that described his experience with the Gulf War. The title is Nachtmerrie Oorlog (Nightmare War). He asked for my help with the cover of the book:
For the cover of this book, I want to use a composition of pictures that give the eventual buyer of it an impression of what he may expect from the text. It will look like a desk that is covered with folders, a picture of the battle theater and some pictures that are related to that war. May I have your permission to use some of the pictures from your Desert Storm articles for that purpose?
Of course I gave him permission to use whatever he liked. The book describes his experiences in the Gulf War.
During all the time he served as Cell Chief, he was confronted regularly with pictures of the horror, torture, and war crimes the Kuwaiti people suffered at the hands of the Iraqis during the occupation. The sights of the beatings, rapes and murder still haunt him. When he sees a group of little children, he envisions a picture of a heap of children slaughtered by Iraqi machine-guns.
Because Brouwer was Dutch and in theory neutral, the Americans were quite open with him. They showed him pictures of atrocities that the American public never saw. He was quite shocked and in fact did not want to look at them, but it was part of his job. He describes a particularly troubling episode. In this case, an American Colonel has some photographs. I have edited the conversation for brevity:
The average American will never see these pictures. The newspapers are not allowed to publish the worst images. The War Correspondents do not get permission to mention or publish them.
The picture was a close up of a womans body lying on her stomach with her face flat on the floor. Her dress was curled around her neck. Her panties were torn and crumpled halfway down her left thigh. A bullet wound was clearly seen on her back. This is one of the lesser excesses compared to what I have seen in recent weeks. A second photo appeared and the Colonel said This will change your opinion of the severity of that first photo.
The woman had been raped. She had bite marks on her breasts and one of the nipples was almost bitten off. Her face had been smashed with a heavy object, perhaps a rifle butt. Then her breasts were cut with knifes or bayonets. She was still alive and bleeding. Then the perpetrator pushed the barrel of his rifle into her vagina and fired. She then apparently died immediately because there was little blood near her vagina.
General Schwarzkopf was totally justified with his decision to bomb the fleeing Iraqi forces and Palestinians on Highway 80. It was a mild punishment for what those war criminals did.
Both men just looked at each other and then separated and went their own way. Apparently the American Colonel who saw these photos every day wanted the Dutch soldier to understand what they were dealing with.
Auto with Various "Free Kuwait" bumper stickers
Hill & Knowlton produced dozens of video news releases. Throughout the campaign, the Wirthlin Group conducted daily opinion polls to help Hill & Knowlton take the emotional pulse of key constituencies so it could identify the themes and slogans that would be most effective in promoting support for US military action. Wirthlin's job was to identify the messages that really resonate emotionally with the American people. The theme that struck the deepest emotional chord, they discovered, was the fact that Saddam Hussein was a madman who had committed atrocities even against his own people, and had tremendous power to do further damage, and needed to be stopped. Curiously, that sounds a lot like the current campaign to oust Libyan strongman Colonel Gaddafi.
The bottom line is that the public relations campaign clearly worked. When Saddam invaded Kuwait the United States showed no interest. The U.S. did not get its oil from Kuwait (Germany and Japan did), and there was no interest in going to war for the Emir. However, when Saddam foolishly moved his divisions close to the Saudi border and threatened Americas source of oil, it was a different story. Talks were held with Saudi Arabia and American troops were sent to protect that country. At this stage it was entirely a defensive posture called Desert Shield. As time went on, and the public relations campaign had time to affect the American people, a demand grew to turn this into an offensive campaign and drive Saddam from Kuwait. That operation was called Desert Storm.
I dont want to imply that the United States went to war because of a public relations campaign. Much of this had to do with oil, some of it had to do with politics and fear that Iraq might be working on an atom bomb or weapons of mass destruction and some of it probably was the noble belief that no people should be occupied and enslaved.
When I spoke to the man who ran the European portion of the Free Kuwait campaign he told me:
The whole time I ran the operation at this end (European media), including facilitating contacts with the Arab Ambassadors), I never received any order, pressure or conditioning on how to run the activities, except for being given by the H&K American and British headquarters the initial strategic responsibility of the project in my area of competence. I took most, if not all the tactical decisions on my own, based on my competence, experience, good faith and the belief that it was a good cause to counter an invasion and to reclaim a free country. And most of the time my interlocutors were Kuwaiti (from the then Prime Minister to Ambassadors and citizens).
Of course, there was a lot of money moving around. The American war machine was paid for to a great extent by the Kuwaitis, Saudis, Germans and Japanese. It was war on the cheap and allowed the United States to show its military power by beating an experienced foe, well dug in behind strong defensive lines in just 100 hours. In the case of Desert Storm, the cost of the war was 61.1 billion dollars. 53.7 billion dollars was paid by the following countries: Saudi Arabia (16.8), Kuwait (16.1), Japan (10.0), Germany (6.6), United Arab Emirates (4.1), and other nations (0.4). It was one of the greatest military victories in American history and I do not believe that General Schwarzkopf ever got the recognition he deserved.
Magazines in Support of the Free Kuwait Campaign
Kuwait the challenge
There were a number of Arabic-language magazines published in support of the Free Kuwait campaign. We show a few of them here. The first depicts a hand holding the Kuwait flag and the Emir of Kuwait. This cover was designed by Abdulmohsen Hussein Sheshtar. The Arabic text is:
Kuwait the challenge
If there is no escape from death Then its shameful to die a coward
Special edition
A documentary file on Kuwait from the past until today.
The Emir at the United Nations starts the journey toward liberation and peace.
Kuwait will return The victory of Kuwait and its people October 1990
There is also English text from the inside of the magazine that tells the story of the Iraqi invasion and the United Nations response to it.
The Country
This magazine depicts people demonstrating against the Iraqi occupation of Kuwait. The title is Al-dira which is an old Kuwaiti word that means The country. The Arabic text on the cover is:
The Country
1st edition 23 January 1991
God is great, Oh Kuwait.
Our people inside shout: there is no god except god and the victory from god.
Our heroes helped the international forces bomb Iraqs military locations.
We must stand with our legitimate rulers in this difficult time.
The Kuwaitis inside and outside yell:
Yes for our legitimate rulers
Kuwait Al Tahdi Issue 13 13 January 1991
I had a number of issues of this magazine dedicated to a Free Kuwait but this is the one I chose to depict because the image of a Kuwaiti fighter pilot ready to defend his country was most impressive. The pilot makes Winston Churchills old WWII victory sign with his fingers as he awaits the call to duty. The text is:
FREE KUWAIT:
A motto remembered by the Kuwaiti air force while standing ready and eager to liberate our country.
Free Speech Platform
The actual title of this magazine is Manbur al-hur which means Free Speech Platform. The cover depicts a street in Kuwait City with the famous water towers in the background. The text is:
Free Speech Platform
2nd edition 27 February 1991
The Kuwaitis will soon Return
Newsletters of the Free Kuwait Movement
We show the magazine Kuwait Al Tahaldi (Kuwait the Defiant) above. This was also produced as a newsletter. The first issue from the Kuwaiti Community (actually The Kuwaiti High Committee) was dated 5 September 1990 and bore the Kuwaiti Resistance motto: If death is a must, why die a coward? The newsletter was printed in English and Arabic.
Another newsletter was Kuwait Al-Tahreer (Kuwait Liberation). The Kuwaiti High Committee began issuing this daily bulletin a week after the war began.
A third newsletter that was published weekly was called Beladi (My Country] published by the Kuwaiti People's Committee. A newsletter written for women was entitled Sawt Al-Mar'a Kuwaitiyah (Voice of Kuwaiti Women). The first issue of this womans newsletter dated February 1991 had four gory drawings of Iraqis torturing Kuwaitis on the cover.
One newsletter was first published during the invasion of Kuwait and was still being printed after the wars end. This was Friends of Kuwait. A full year after the end of the war it still demanded the return of missing Kuwaitis kidnapped by Iraqi forces.
Dr. Mohamed Al-Rumaihi published a newspaper in the United Kingdom starting 1 November 1990. It was entitled Sawt Al-Kuwait International (The Voice of Kuwait International).
Propaganda Brochures of the Free Kuwait Campaign
Saddam with Hostage Stuart Lockwood and photo of Hitler with children as seen in Booklet
Probably the most effective propaganda piece produced by the Kuwait Government-in-Exile was a large tri-fold booklet extolling Kuwait and attacking Saddam Hussein. One page says simply Kuwait and depicts 10 photographs of burnt and destroyed buildings. Another page depicts Hitler with children at the top and Saddam with a 5-year-old British boy named Stuart Lockwood who was being held hostage below. A third page is entitled The Iranians The Kurdish and has eight photographs of dead children that Saddams forces had murdered. A fourth page is entitled The Kuwaitis The Hostages and depicts seven pictures of the dead Kuwaitis and live hostages. Another page asks, Who is the next victim? A final page is all text in Arabic, English and French and is entitled Saddam Crime of the Age. Some of the long anti-Saddam text is:
In all of history there has never been a tyrant quite like Saddam Hussein, the ruler of Iraq who has risen to power on the corpses of thousands of his own people...His attack on the Islamic Republic of Iran resulted in the deaths of hundreds of thousands and destroyed the economic and social structures of both countries...He has killed thousands in Kuwait, driven most of the population from their homes, plundered the countrys wealth and traded civilization for barbarity .
We should note that the brochure cover was also made into a postcard. The front and back of the postcard was designed by Muna Al-Mousa and Michael Lorrigan and widely distributed in the United States and Great Britain. The text on the back is:
On the morning of 2 August 1990, the independent, sovereign state of Kuwait was subjected to an unprovoked invasion by Iraqi forces. Following the invasion, Iraqi troops committed brutal atrocities against the population. This attack, contrary to all fundamental principal of International law, and in total breech of the Charter of United Nations, has been condemned by all the civilized nations of the world as a naked act of aggression.
Your voice and vote can make a difference. STOP Iraqi aggression and prevent further atrocities. Please write to your government representative for action. Oppose Iraqi aggression now.
Free Kuwait Campaign Citizens for Free Kuwait
Handmade Hitler Poster
The Kuwaitis discovered early that the British and the Americans despised Hitler and any mention of his name brought forth an immediate negative reaction. Adolf Hitler had used poison gas on the Jews and Saddam Hussein had used it against the Kurds. This sign that was created by a Kuwaiti patriot and carried in a solemn procession mentions the German Fascist leader twice.
Kuwait the Defiant
Kuwait the Defiant was a weekly publication printed by the Kuwaiti Resistance Movement to keep up the morale of the people in exile. Abdulmohsen Hussein Sheshtar did much of the design along with the Kuwaiti High Committee. The second issue depicted above is an address from the Amir to his people.
Posters in support of the Free Kuwait Campaign
To All Children, Worldwide
There were many posters printed to support the ouster of the Iraqis from Kuwait. We show one of the better ones at the top of this article. Another that is extremely well done from an emotional standpoint shows a crying Kuwaiti child with tanks and explosions in the background. The poster was printed in English and Arabic. We depict the English-language version here.
Like many of the posters, this image was also used on a postcard. There are two varieties of the card, one in English, the other in Arabic. The back of the card has no political message, just the address:
Kuwaiti Information Centre - Cairo
Have you seen these Atrocities
On 11 November 1990, Saddam Hussein asked ITN reporters if they had seen any atrocities caused by his troops in Kuwait. He stated that he had not heard of any such acts being done. The Kuwaitis answer in this poster.
The World has!
Save the People NOW
The Crimes of Saddam Hussein
A second atrocity poster was printed by the Free Kuwait Committee in the United Kingdom for use in the United States, France, Germany and Spain. The photo was taken secretly in the Kuwait morgue and smuggled out of the country. The poster was featured on placards in the Stop the Atrocities March on 2 December. The concept was by Michael Lorrigan with the design by Sam Bassan.
Kuwait says NO
This poster is filled with scenes of loyal Kuwaitis protesting the illegal Iraqi occupation of their nation. We know that this poster was designed by Abdulmohsen Hussein Sheshtar while in London during the occupation.
Free Kuwait
This poster, more than any other, seems to represent the spirit of the "Free Kuwait" campaign. It was used extensively, and at the bottom of this article where we show the 20-year commemoration exhibit in Kuwait, this poster was the first thing visitors saw when approaching the exhibition.
The Oppressor and the Oppressed...
One of the most impressive of all the posters depicts a pair of hands that have broken their shackles; one holding a flag, the other a book. The text on the paper is:
International Islamic Students Convention to Support Kuwait
National Union for Kuwait Students
National Union for Emirates Students
[Inside the flag] God Is Great
[Book title] The Oppressor and the Oppressed in the Kuwait Crisis
By Abdulhameed al-Belali
Oppose Iraqi Aggression
This poster was printed by the Free Kuwait Campaign and tells the history of the Iraqi occupation and why it was illegal under international law.
We ask the Free World...
This poster depicts scenes of Iraqi vandalism in Kuwait. The photographs were taken at great personal risk by Kuwaiti patriots and smuggled out of the country where they were combined by the Gulf Committee to Support Kuwaiti People to produce this poster.
We Will Return
This poster printed for Kuwaiti Airlines shows a jet liner approaching Kuwait. It was a promise to the Kuwaitis in exile that they would soon be returning to their country. This poster was designed by Abdulmohsen Hussein Sheshtar.
Postal Propaganda
Many of the propaganda items produced by the free Kuwait Campaign were in the form of postcards, labels and stamps. The idea is simple. When an item moves through the mail it is seen by many people, and when delivered the postcard or the envelope can be passed around and the patriotic symbols on them are a source of patriotism and inspiration to all who see them. Both propaganda postcards and stamps were used in WWII. The Germans, British and Americans all produced propaganda postcards and propaganda stamps. They have been used ever since in in some of the wars of the 20th Century. It is an extremely effective media for propaganda.
An Eid Postcard
Most Muslims fast during the religious holidays known as Ramadan. The fast is broken with a feast know as Eid ul-Fitr. The Free Kuwait Campaign in London produced several postcards to keep up the morale of the Kuwaiti people. The card above shows a glorious sun behind a silhouetted Mosque. Note that the three horizontal postcards depicted below were all designed by Abdulmohsen Hussein Sheshtar. The text on the front of the Eid card is:
We wish you many happy returns and good health
The text on the back is:
CONGRATULATIONS WE WISH YOU MANY HAPPY RETURNS - Compliments of the Higher Kuwaiti Committee London
Symbol of the Free Kuwaiti Campaign
Asakum Min Awada
This religious postcard also celebrates Ramadan with a common Kuwait phrase that can be translated as Wishing you celebrate it again. It is a greeting that really means We hope you are alive next year to celebrate another Ramadan. The card shows the Kuwait colors in the form of waving flags over a number of mosques. What is particularly interesting at the lower left is one of the symbols of the Free Kuwait Campaign, a flag waving in the breeze from a rifle.The postcard was designed by Abdulmohsen Sheshtar. The text on the card is:
Wishing you Celebrate it Again
With the compliments of the Kuwait high Committee, United Kingdom
Telephone: 706 2535 Dewanyiah: 224 9493
Together for Kuwait
This card shows the Kuwaiti flag on the front and the text:
Together for Kuwait
The text on the back is:
Blessed Eid
The postcard was produced by the Kuwaiti People's Committee "United for Kuwait" and designed by Abdulmohsen Sheshtar. The three rings at the bottom right of the card which almost look like Olympic rings were a symbol used on many labels and badges. The badges were very popular during the time of resistance and they were distributed to patriotic Kuwaitis and children eagerly collected and wore them. The badges usually said one of two messages:
Together for Kuwait
Compliments of the Higher Kuwait Committee - London
The National Day Postcard
This card features a beautiful photograph of a Kuwait waterfront, the sun shining brightly in the background. The card was designed by Abdulmohsen Sheshtar.
The date, 25 February, Kuwaits National Day, is in a circle at the lower left. The text is:
We will return...God willing
The back has an English-language message:
On the morning of 2 August 1990, the independent, sovereign state of Kuwait was subjected to an unprovoked invasion by Iraqi forces. Following the invasion, Iraqi troops committed brutal atrocities against the population. This attack, contrary to all fundamental principal of International law, and in total breech of the Charter of United Nations, has been condemned by all the civilized nations of the world as a naked act of aggression.
A postcard from the Constitution series
The Free Kuwait Campaign seems to have prepared many other postcards. There is a series on their Constitution that depicts wonderful full-color photographs of buildings and children on the front and parts of the Constitution on the back. This card was designed by Abdulmohsen Sheshtar
The card made for the Sixth Article of the Constitution says on the address side:
The System of Government in Kuwait shall be democratic, under which sovereignty resides in the people, the source of all powers. Sovereignty shall be exercised in the manner specified in this Constitution.
Childrens Greeting Card
The Free Kuwait movement held a childrens art contest and asked the contestants to illustrate their reaction to the Iraqi invasion. The best drawings were chosen to be printed as greeting cards. Of a number of cards displayed by Adel Al-Yousifi, I liked this card by a 7-year-old child named Bader. I am not sure of the nationality of the soldier that Bader drew, but I like to think that it was an American soldier of the Coalition.
Free Kuwait Labels and an Envelope
Although the Free Kuwait campaign could not produce genuine postage stamps, they produced many labels that could be placed on envelopes. Although in theory the stamps added no value to the envelopes, many collectors do pay a premium for an envelope bearing a postally used Free Kuwait label. The labels and envelopes above are from the authors personal collection.
Additional Patriotic Labels Created for the "Free Kuwait" Campaign
![]()
The London Demonstrations
My friend Adel Easa Al-Yousifi published an illustrated book entitled A Testimony from London. While Adel was in London during the occupation he documented many of the events that the Free Kuwait campaign sponsored. He says that as early as 5 August 1990, Kuwaitis living in London met at Hyde Park London to mobilize against the Iraqi aggression.
On 7 September, the London contigent of the Kuwaiti Peoples Movement was formed. Some of the Movement's Committees of the movement were the Kuwaiti People's Committee, and the Kuwaiti-British Women's League to support the families of British forces in the Gulf.
On 16 September the Kuwaiti community met in Hyde Park for a rally. Some of the chants were:
Tell them: our homeland will never vanish
Tell them: our rights will never be lost
Tell them: we are determined to returnOn 7 October, the Kuwaitis and their friends marched from their Embassy in London to Trafalgar Square.
A Free Kuwait march
Although there were demonstrations in all the western nations in favor of freeing Kuwait from the Iraqi yoke, London seems to have taken the lead. There were numerous demonstrations and displays set up around the British capital; above the people march holding signs telling of Iraqi atrocities.
On 2 November, three months after the invasion, the High Kuwaiti Committee organized a procession in London. There were smaller Free Kuwait processions in 200 cities and villages across the United Kingdom and in Ireland.
Free Kuwait Day Atrocity Poster
On "Free Kuwait Day" a special ceremony was held at St. Martin in the Fields to pray for the freedom of Kuwait and its prisoners-of-war. A photo exhibit was held outside the Church to demonstrate the atrocities committed by the invading Iraqi Army.
On 2 December a silent rally marched from the Kuwait Embassy. All the participants were requested to wear black jackets or shirts bearing the words Free Kuwait. Mike Lorrigan was asked to make a speech at the plinth of Nelsons Column in Trafalgar Square. Mike later heard that his speech was broadcast into Kuwait, possibly by the Rendon Group under the direction of Hill and Knowlton who were regularly recording events and broadcasting into occupied Kuwait. Some of his former students, who were inside occupied Kuwait, later told him they had heard it and it had helped their morale. During the speech he held up the picture of Ahmed, who had been tortured and killed by the Iraqis and was the symbol of the march. The Free Kuwait Campaign had debated using his picture for a poster because of the impact on his family.But, it was the only picture that showed the burn marks on the hands of any of the victims.All the other pictures that were smuggled out by doctors from morgues in Kuwait could have been discredited by the Iraqis as accident victims, so the picture was selected for good reasons.
On 13 January 1991, another silent march was held; Balloons were released and the marchers carried signs that said:
We are with Kuwaits Legitimate leadership
Kuwait God is Great
![]()
Counter-demonstrations were also held
Of course, not everyone in the United Kingdom was in agreement with military force in defense of Kuwait. For instance, both the Socialist Worker's Party and the King's Cross Woman's Center (who achieved fame for trying to unionize prostitutes) were active in London and staged counter-demonstrations.
With the final victory of the Coalition, the various committees throughout Europe and the United States were able to dissolve. The public relations firms had been successful in showing the people of the neutral nations that Kuwait was a country that needed to be liberated and that Iraqi expansion and occupation would not be tolerated. The work that those firms did helped to build a coalition of 38 nations that were willing to go to war for Kuwait. It was a brilliant example of the use of words and pictures to influence countries to come to the aid of a nation in need.
A 2011 Commemorative Exhibition of the "Free Kuwait" Campaign
In February 2011, Nada Sheshtar was walking in The Avenues (Kuwait's largest shopping mall in the outskirts of Kuwait City) when she saw an exhibition featuring many posters and objects designed by her father, Abdulmohsen Hussein Sheshtar while the family was in the United Kingdom during the Iraqi invasion and occupation of Kuwait in 1990. She told me:
It was an exhibition dedicated to the 20th anniversary of the London Free Kuwait Campaign. When I saw the posters from afar I stopped in my tracks and I remembered my father drawing them in our flat while I watched in fascination. My father designed a poster I have not seen anywhere; a Kuwait Airways Airplane high in the sky flying back to Kuwait. It was symbolic of our return. He also produced several post cards. He wrote the text on some posters. His calligraphy was wonderful, and it should be since he has a Masters degree in Arabian Calligraphy.
He was both a teacher and the Vice-principle of the boys section of the Kuwaiti school set up in King Fahad's Academy. At night he was the art director of the publications and magazines produced by the Free Kuwait Campaign.
The Kuwaiti people are still proud of the patriots in far off lands who worked day and night to bring freedom back to their country, occupied by a foreign tyrant.
As always, the author encourages readers with comments or suggestions to write the author at Sgmbert@hotmail.com